
INTRODUCTION
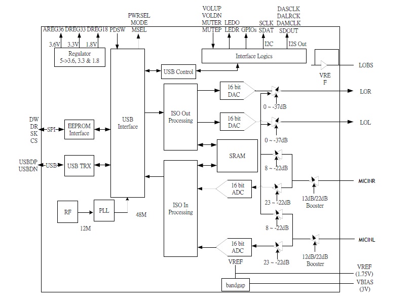
CM118B is a highly integrated single chip USB audio solution. All essential analog modules are embedded in CM118B, including dual DAC and headphone amplifier, ADC, microphone booster, PLL, crystal-less design, regulator, anti-pop circuitry and USB transceiver. Many features are programmable with jumper pins or external EEPROM such as microphone only mode for both mono and stereo microphone.
In addition, audio adjustment can be easily controlled via specific HID compliant volume control pins. For value added application, external codec or audio DSP can be connected to CM118B via I2S pin for playback path.
PRODUCT FEATURES
Compliant with USB 2.0 Full Speed Operation
Compliant with USB Audio Device Class Specification v1.0
Supports USB Suspend / Resume Mode and Remote Wakeup with Volume Control Pins
Crystal-less Design with On-chip PLL and Embedded USB Transceiver
Jumper Pin for Speaker Mode (Playback Only) or Headset Mode (Playback + Recording)
For Headset Mode, USB Audio Function Topology has 2 Input Terminals, 2 Output Terminals, 1 Mixer Unit, 1 Selector Unit, and 3 Feature Units
Jumper Pin for Mixer Unit Enable / Disable under Headset Mode
For Speaker Mode, USB Audio Function Topology has 1 Input Terminal, 1 Output Terminal, and 1 Feature Unit
Support One Control Endpoint, One Isochronous Out Endpoint, One Isochronous In Endpoint, and One Interrupt In Endpoint
Supports AES/EBU, IEC60958, S/PDIF Consumer Formats for Stereo PCM Data at S/PDIF Output
Volume Up, Volume Down, and Playback Mute Pins support USB HID device class for Host Control Synchronization
Record Mute Pin with LED Indicator for Record Mute Status
External EEPROM Interface for Vendor Specific USB VID, PID, and Volume Settings
3 GPIO Pins
Improved ESD Protection Mechanism
Built-in Pop Noise Reduction Circuitry
Jumper Pin to Set the Power Mode (100mA or 500mA, Bus Power or Self Power)
Isochronous Transfer uses Adaptive Mode with Internal PLL for Synchronization
48K / 44.1KHz Sampling Rate for Both Playback and Recording
Soft Mute Function
Embedded High Performance 16-Bit Audio DAC with Earphone Phone Amplifier
Embedded 16-Bit ADC Input with Microphone Boost
Embedded Power-On-Reset Block
Embedded 5V to 3.3V Regulator for Single External 5V Operation
48 Pin LQFP Package
BLOCK DIAGRAM
